Design (SQA National 5 Computing Science): Exam Questions

Exam code: X816 75

41 mins16 questions
1a
1 mark

A team of web designers create a low‑fidelity prototype for a bakery that wishes to sell its cakes online.

State one benefit to the bakery of a low‑fidelity prototype being created.

1b
1 mark

The designers ensure there is consistency across the prototype.

Describe why consistency is a benefit for end-users.

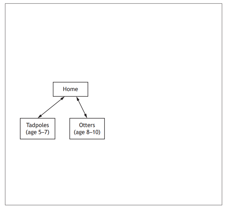
2
3 marks

A swimming club currently runs sessions for swimmers aged 5–7 and 8–10.

The diagram below shows the current structure of the club’s website.

The club wants to add a new page to their website showing information for swimmers in the Dolphins group (aged 11–14). They would also like to add an external link from their home page to local competition dates.

Complete the diagram below to show the structure of the updated site.

Flowchart showing "Home" at the top, branching to "Tadpoles (age 5–7)" and "Otters (age 8–10)" below.
3
3 marks

Find Me An Owner dog rescue centre is creating a new website. Each dog has its own web page. The home page contains links to all of these pages. One of the pages is shown below.

Labrador Dudley in grass. He's 7, needs a home, great with children and adults, enjoys walks and chasing a ball. Friendliness rated 4 out of 5 stars.

(i) State a suitable file format for the image of the dog and explain your choice.

[2]

(ii)

The staff at the centre took the photo of the dog.

Explain why the centre staff do not have to worry about the Copyright Designs and Patents Act when using this picture on the web page.

[1]

4
3 marks

MoveIt estate agency is developing a new website.

The following code is used to create the home page for the estate agent’s website. The home page includes a heading, a video, a welcome message and the company logo shown below.

Black arrow pointing right towards the letters "MI" on a white background, enclosed in a thin black rectangular border.

The website currently includes audio descriptions of each flat. These audio clips are stored using a compressed file format.

(i) State one benefit to the end-user of the site using a compressed format for these audio files.

[1]

(ii) When recording the audio descriptions, a choice of sample rates can be used.

Sample rate A

Sample rate B

800 Hz

44 kHz

State one advantage and one disadvantage of using Sample rate B when recording and storing the sound file rather than Sample rate A.

[2]

5
1 mark

A travel website about Italy has a home page containing a list of cities. The home page is shown below.

Monochrome image of Pisa, featuring the Leaning Tower and baptistery, with text promoting travel to Italian cities Pisa and Rome.

The image used on the home page is stored as a jpeg file.

State one reason why jpeg files are used to store images on a website instead of bitmap.

6
3 marks

Alpine Valley Ski Resort are designing a website to advertise their resort.

The website will have a home page and three separate pages: ‘Ski Shop’, ‘Kids Club’ and ‘Getting Here’ that link back to the home page.

The ‘Getting Here’ page has an external link to the local bus service’s website.

Draw the navigational structure for this website.

Centralised white button labelled 'Home' on a plain white background within a thin black rectangle border.
7
2 marks

Digital Escapes is a company who provide online jigsaw challenges.

Each challenge has three web pages each containing a jigsaw puzzle. The user can move to the next web page by clicking a hyperlink.

Low‑fidelity prototypes of a challenge are shown below.

Three black and white puzzle images with titles: "Puzzle 1" depicts a city street, "Puzzle 2" shows an ancient scene, and "Final Puzzle" features an urban landscape.

Complete the diagram below to show the structure of this challenge.

White rectangle with a smaller outlined box on the left, containing the text "Puzzle 1" in black. The rest of the rectangle is blank.
8
3 marks

An athletics club would like a new web page to allow them to celebrate the success of their members from recent events.

They would like the web page to display the following content:

  • a paragraph with information about the event

  • an image of the club members at the event with a paragraph about the results under the image

  • a hyperlink to the home page

  • the club’s logo at the top of the page. Complete the wireframe below to design the web page.

Complete the wireframe below to design the web page.

Outline of a webpage with a placeholder for a club logo and a paragraph describing an event, on a white background.
9
1 mark

Gone Away travel is a holiday booking website.

Below is the home page for the website.

Web page titled "Gone Away Travel" showing three black and white travel images: Naples, Copenhagen, and Egypt, each with a caption and icon.

Gone Away travel have added flags to the images on their home page. These contain a white background that must be removed.

State the reason why a PNG file format would be more suitable than a JPEG file format.

10
1 mark

Blockland theme park is developing a new website for visitors.

The following code is used to create the home page.

<!doctype html>
<html>
<head>
<title>Blockland Home Page</title>
<style>
body{background-color:lightblue;font-family:arial;}
img{height:150px; width:150px;}
h1{font-family:helvetica; font-size:24pt; text-align:center;}
.openSection{text-align:left;}
div{background-color:white; font-size:12pt;}
</style>
</head>
<body>
<img src="blocklandLogo.jpg" alt="Blockland Logo">
<h1>Welcome to Blockland!</h1>
<div>
<h1 class="openSection">Ultimate Day Out</h1>
<p>With an amazing themed room to suit every Block Lover including
rapid race cars, terrifying tarantulas and spectacular space there
is something for the whole family.</p>
<a href="parkRides.html">Click here to view the rides in the
park</a>
</div>

Blockland runs a competition that involves guests of the park submitting video footage they have taken of the rides. A member of staff suggests uploading the videos to the website.

State what Blockland should do to ensure they comply with the Copyright, Designs and Patents Act.

11a
1 mark

A website has been created to help users play video games. The website makes use of animated images.

State a suitable standard file format for these animated images.

11b
1 mark

The animated images were taken from another website.

Describe how the Copyright, Designs and Patents Act protects the rights of the original creator of the images.

12
3 marks

The Vulpes fox charity would like a website to increase public knowledge of foxes.

Part of the HTML and CSS for the ‘Contact us’ page for the Vulpes website is shown below.

HTML and CSS code showing a contact page with styles for background and text alignment, and methods to contact Vulpes by phone or email.

Draw how the web page will look when viewed in a browser. Some of the content has already been added.

Fox logo, link to homepage, text offering help with fox queries, contact details: phone 07700900833, email info@vulpes.uk, offices currently closed.
13a
2 marks

The Shotokan Karate Club wants to create a website so members can view techniques and find information about the club.

Martial artist performing a high kick, wearing a traditional uniform with a black belt, in a minimal studio setting, against a plain grey background.

During website design both a wireframe and a low-fidelity prototype are created.

Wireframe and prototype of a karate club website with headings, welcome text, navigation links, and an image of a karate kick.

Explain why wireframes and low-fidelity prototypes are used when designing a website.

13b
4 marks

Four pages for the website are shown below.

Four web pages show sections of the Shotokan Karate Club site, featuring information on kicks, punches, and sparring, each with links and images.

Draw the navigational structure for this website.

14
2 marks

ABC Sports employs a web designer to design a new home page for its website.

The functional requirements have been identified below:

  • The company Logo should be positioned at the top left.

  • The company name should be centred on the page below the main navigation.

  • A sport related graphic, the entire width of the page, should be positioned at the bottom of the page.

  • Information text about the company should be included.

The web designer produces the following wireframe design.

ABC Sports webpage layout with links to sports, a logo, information on golf, and a placeholder image for sport content.

Identify two reasons why the wireframe design above would not meet the functional requirements.

15a
3 marks

Dog Day Care Centre requires a website to advertise their business.

The following design is developed.

Dog Day Care Centre webpage with logo and buttons for services, photos, and contact. Image of two dogs playing outdoors. Text about daycare services and facilities.

(i)Name this type of design.

[1]

(ii) State two reasons why this type of design is used as part of the design stage.

[2]

15b
2 marks

The Dog Day Care Centre uploads an image of their dog of the week.

Shaggy dog stands on a wooden floor in a kitchen, with a star graphic labelled "Dog of the week" on the bottom right.

During testing, the dog of the week image causes the web page to load slowly because the file size is very large.

(i) The image has a 24-bit colour depth and does not support transparency. State a file type used for this image.

[1]

(ii) Other than the colour depth, state one reason why this image has a large file size.

[1]

16
1 mark

Katrina’s Cars is a car auction website. The HTML and CSS code for the home page is shown below.

<html>
<head>
<title>Katrina’s Cars</title>
<style>
h1{text-align:center;}
h2{text-align:right;}
#heading1{text-align:right;}
#heading2{text-align:left;}
</style>
</head>
<body>
<div>
<h1 id="heading1">Katrina’s Cars</h1>
<img src="logo.jpg">
</div>
<div>
<h2 id="heading2">Top deals</h2>
<ul>
<li>Maxi Cupar</li>
<li>Mizdo CX-5</li>
<li>Oodi TT</li>
</ul>
</div>
</body>
</html>

Katrina’s Cars receives a letter claiming it is using a video that is identical to a video used by another website. State which law may have been broken.