The function is given by
. If
and
, which of the following is an expression for
?
Was this exam question helpful?
Select a download format for Composite & Inverse Functions
Select an answer set to view for
Composite & Inverse Functions
The function is given by
. If
and
, which of the following is an expression for
?
Choose your answer
Was this exam question helpful?
The function is given by
. Let
be the inverse function of
. What is the value of
?
Choose your answer
Was this exam question helpful?
The function has domain
and range
. Let
be the inverse function of
. What is the domain of
?
Choose your answer
Was this exam question helpful?
The function is given by
, and the function
is given by
. Which of the following is an expression for
?
Choose your answer
Was this exam question helpful?
The table gives values for the functions and
at selected values of
. Functions
and
are defined for all real numbers. Let
be the function defined by
. What is the value of
?
Choose your answer
Was this exam question helpful?
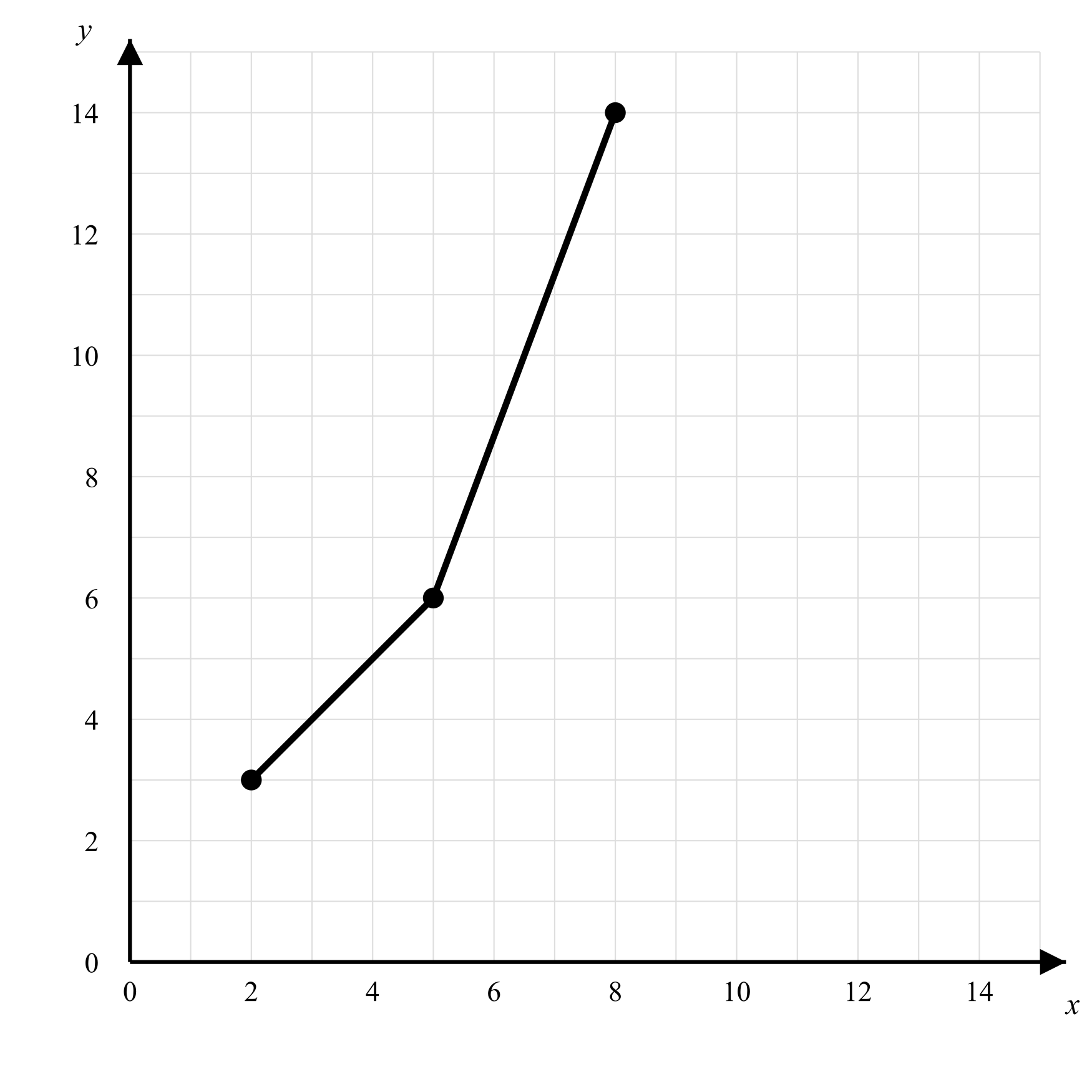
The graph of the piecewise-linear function is shown in the figure. Let
be the inverse function of
. What is the maximum value of
?

Choose your answer
Was this exam question helpful?
The function is given by
and has a period of
. In order to define the inverse function of
, which of the following specifies a restricted domain for
and provides a rationale for why
is invertible on that domain?
, because all possible values of
occur without repeating on this interval
, because all possible values of
occur without repeating on this interval
, because the length of this interval is half of the period
, because the length of this interval is half of the period
Choose your answer
Was this exam question helpful?
The table gives values of the function for selected values of
. The function
is given by
. What is the value of
?
Choose your answer
Was this exam question helpful?
The function is given by
, and the function
is given by
. Which of the following is an expression for
?
Choose your answer
Was this exam question helpful?
A factory produces widgets. The cost per widget, in dollars, depends on the number of widgets produced, , according to the function
given by
. The number of widgets produced each day depends on the day's temperature
, in degrees Celsius, according to the function
given by
.
When the temperature is degrees Celsius, what is the cost per widget, in dollars?
$3.39
$8.61
$11.34
$15.39
Choose your answer
Was this exam question helpful?
The functions and
are given by
and
. Which of the following is the domain of the composite function
?
All real numbers
or
Choose your answer
Was this exam question helpful?
The function is given by
for
. Which of the following is an expression for
?
Choose your answer
Was this exam question helpful?
The function is given by
for
. Which of the following is an expression for
?
Choose your answer
Was this exam question helpful?
The functions and
are given by
and
. What is the value of
?
Choose your answer
Was this exam question helpful?
The function is given by
. What is the value of
?
Choose your answer
Was this exam question helpful?
Let and
. If
for all real
, which of the following is the function
?
Choose your answer
Was this exam question helpful?
The function is given by
. In order to define the inverse function
, which of the following specifies a restricted domain for
?
Choose your answer
Was this exam question helpful?
The function is an invertible function such that
and
. What is the value of
?
The value cannot be determined from the given information.
Choose your answer
Was this exam question helpful?
The temperature , in degrees, of a chemical reaction is modeled by the function
given by
for
, where
is the pressure in atmospheres. The pressure in atmospheres is modeled by the function
given by
for
, where
is the time in seconds. At what value of
does the temperature reach
degrees?
Choose your answer
Was this exam question helpful?
Let be the function defined by
. Which of the following is equal to
?
Choose your answer
Was this exam question helpful?
Let be the function defined by
for
. What is the value of
?
Choose your answer
Was this exam question helpful?